跨境出海实操课程推荐北大(五大课程亮点)
随着全球经济一体化与 “双循环” 新发展格局的深度融合,中国企业正迎来前所未有的国际化发展机遇。然而,在这个过程中也面临着诸多挑战,如本土市场日趋饱和、竞争加剧以及 “一带一路” 倡议等国家政策带来的机遇与压力。为帮助企业顺利出海,北京大学特别推出了企业经营与出海能力提升研修班,助力企业管理者构建内生韧性和全球突围的双轮驱动模式。
项目特色
课程设置
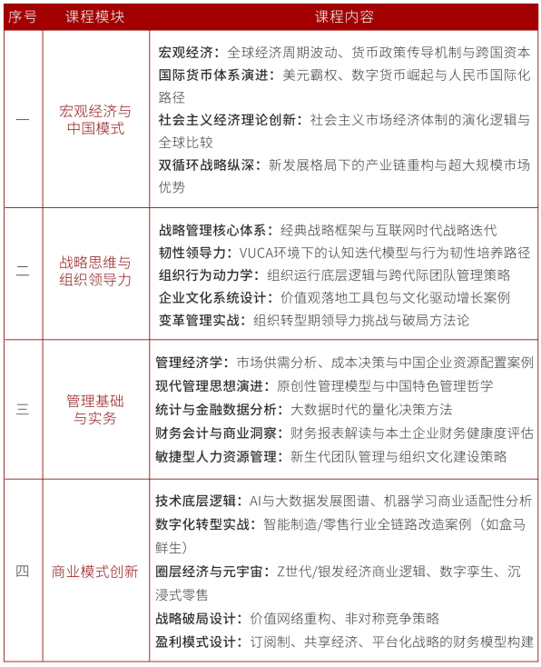
一、企业经营能力
二、企业出海能力
授课地点
拟邀师资
培训对象
如果您希望在国际化的道路上走得更远,北京大学企业经营与出海能力提升研修班将是您不可或缺的选择。欲了解更多详情,请联系程老师,电话 4000616586。
立即行动,开启您的全球化之旅!
- 上一篇:企业出海培训课程安排
- 下一篇:企业跨境出海培训课程推荐哪个学校和培训机构学?
在线报名(提交表单后我们将及时联系您)




