在全球化经济一体化的大背景下,中国企业面临前所未有的出海机遇与挑战。为了助力企业突破本土市场饱和和技术迭代加速的瓶颈,北京大学特推出了 “企业经营与出海能力提升研修班”,旨在为企业管理者提供从理论到实践的全链路解决方案,帮助企业实现全球化布局和可持续发展。
-
顶级智库,权威引领:由北京大学教授及其他高校教授组成导师团队,融合学术前沿与实战经验。
-
实战导向,案例驱动:课程采用 “理论 + 案例 + 模拟” 模式,深入剖析民营企业成功出海的经验。
-
全球课堂,资源互通:学员将前往北京、香港、新加坡和非洲等地进行实地参访学习,获取第一手国际视野。
-
终身赋能,生态共建:加入北京大学全球校友网络,享受政策解读、项目对接及海外资源推荐等持续服务。

该研修班涵盖了企业经营能力和出海能力两大核心模块,具体如下:
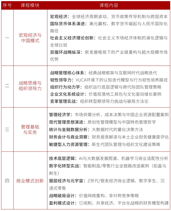
一、企业经营能力
-
宏观经济与中国模式:包括全球经济周期波动、货币政策传导机制与跨国资本等内容。
-
战略思维与组织领导力:涉及战略管理核心体系、韧性领导力以及企业文化系统设计等。
-
管理基础与实务:如管理经济学、现代管理思想演进及敏捷型人力资源管理等。
-
商业模式创新:技术底层逻辑、数字化转型实战以及圈层经济与元宇宙等方面的知识点。

二、企业出海能力
-
国际商务与市场分析:通过大数据工具分析目标市场容量、竞争格局及消费者画像。
-
法律法规与合规管理:涵盖国际贸易法解读、知识产权保护策略等关键领域。
-
财务管理与税务筹划:设计国际税务架构、汇率对冲工具的应用及国际会计准则掌握。
-
跨文化管理与团队建设:培养全球化团队领导力,并开展冲突解决工作坊。
-
品牌与全球营销:内容本地化策略及 KOL 与社媒营销技巧。
-
风险管理与危机应对:评估地缘政治风险及供应链韧性建设方案。
-
国际合作与谈判策略:博弈论在国际谈判中的应用及本土化伙伴筛选方法。
-
数字化转型与创新:跨境电商实战操作及 AI 赋能决策支持。

-
北京站:依托北京大学深厚的学术底蕴与智库资源。
-
香港站:于香港中文大学感受全球第三大金融中心的魅力。
-
新加坡站:在新加坡南洋理工大学体验东西方文化的交融。
-
非洲站:访问东非肯尼亚联合国人居署总部,探索非洲市场的潜力。
此外,项目邀请了来自北京大学经济学院、国际关系学院等多个院系的知名教授担任讲师,确保教学质量。

-
培训对象:面向企业董事长、总裁、总经理等有意愿出海的企业家及其管理人员。
-
学制安排:为期一年,共 20 天(其中国内四次,每次两天;海外三次,每次四天)。
-
费用:人民币 49,800 元 / 人,包含学费、教材费及相关参访费用。
-
证书颁发:完成全部课程后,将获得北京大学颁发的结业证书,可在官网查询验证。
如果您希望进一步了解或报名参加本课程,请联系程老师,电话 4000616586。
立即加入北京大学企业经营与出海能力提升研修班,开启您的国际化商业之旅